Angeschlossen an die Kläranlage sind die 12 Mitgliedsgemeinden mit 31 Ortsteilen und der Abwassergast Winterhausen.
Vier Milliarden Liter Wasser werden jedes Jahr über das insgesamt 83 km lange Kanalsystem zur Verbandkläranlage transportiert.
Vier Milliarden Liter Wasser werden jedes Jahr über das insgesamt 83 km lange Kanalsystem zur Verbandkläranlage transportiert.
Fast die Hälfte des Abwassers stammt aus Privathaushalten, desweiteren aus Industrie und Betrieben. Die dritte große Quelle ist der Regen: Verunreinigt durch Luftverschmutzung, Straßenstaub, Reifenabrieb und Ähnlichem der gereinigt werden muss.
Mischwasser-Kanal
83 Kilometer Kanalisation bringt im Verbandsgebiet das Mischwasser – Schmutz- und Regenwasser – auf den Weg zur Kläranlage. Diese werden besonders nach starken Niederschlägen durch Regenwasser sehr belastet. Regenbecken fangen so viel Wasser wie möglich auf, bis es geklärt werden kann.Mechanische Reinigung
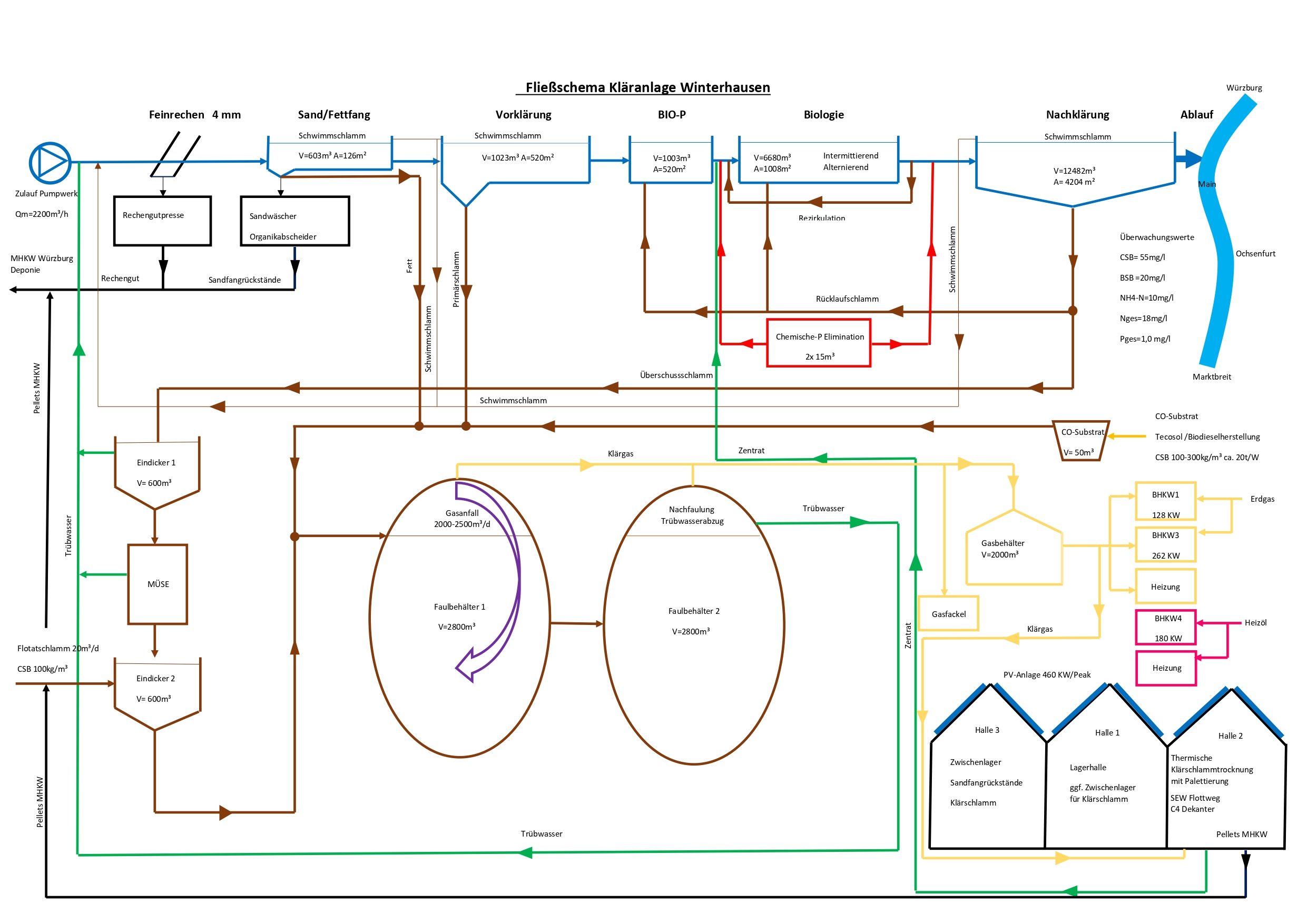
In der Kläranlage wird das Abwasser zunächst mit Rechen gereinigt, die alle großen Feststoffe aus dem Wasser herausholen: Klopapier, Haare und was sonst noch absichtlich oder versehentlich das Klo hinuntergespült wurde. Hier entsteht ein erster Teil des am Ende übrig bleibenden Klärschlamms.Sandfang
Im Sandfang setzen sich Schmutzpartikel ab, die schwerer als das Wasser sind: mineralische Feststoffe wie Sand, Erde oder Kies.Vorklärbecken
Durch das Vorklärbecken fließt das Abwasser so langsam, dass sich auch leichtere Partikel absetzen können.Belebungsbecken
In der biologischen Reinigung geht es dann richtig zur Sache: Mikroorganismen werden im Belebungsbecken auf den organischen Schmutz im Wasser losgelassen: Bakterien fressen sich an Ölen, Fäkalien, Düngemitteln und Ähnlichem satt. Damit die Bakterien im Wasser in der Schwebe bleiben und genügend Sauerstoff haben, wird das Becken ständig belüftet.Nachklärbecken
Im Nachklärbecken setzen sich die "satten" Mikroorganismen als Schlamm am Boden ab. Was vom Klärschlamm nicht im Belebungbecken wiederverwendet wird, landet im Faulturm, wo der Schlamm gärt und Faulgase produziert. Dabei können Strom und Wärme gewonnen werden, die das Wasserwerk für den eigenen Betrieb nutzt.
Einleitung in Gewässer
Die Qualität des Wassers nach diesem Reinigungsprozess ist so hoch, dass es direkt in Flüsse oder Seen eingeleitet wird. Keimfrei ist das Wasser damit allerdings nicht. Auch Medikamentenrückstände und andere Mikrostoffe können mit diesen klassischen Verfahren nicht aus dem Abwasser entfernt werden.Der Lageplan unserers Klärwerks

Fließschema

Der hydraulische Längenschnitt unserers Klärwerks



